Ebcf 127 120V Lpf Ballast

Ebcf 127 120V Lpf Ballast. Opened it and found electronic ballast with the following markings: Typically, there is either one or two wires that go to each fixture.

Trấn lưu điện tử Lập trình 8051 cơ bản và nâng cao (AVR
Trấn lưu điện tử Lập trình 8051 cơ bản và nâng cao (AVR from doandientusv.blogspot.com

The ballast in your ott is what electronically provides power to the bulb. You can use stepping stone cement to make a new weight. Using the wire cutters, cut both power (brown) and neutral (blue) wires coming into the fixture.

Fluorescent Ballasts And Hid Ballasts Turn On Fluorescent Or Hid Light Bulbs With An Initial Spike Of High Voltage And Then Regulate The Current To The Bulbs For As Long As The Fixture Is Turned On.


This universal triad c2642unv fluorescent ballast kit operates a variety of 4 pin cfl lamps at 120 to 277 volts. Typically, there is either one or two wires that go to each fixture. 2 results found containing all search terms.

Ballast For Fml27 27W Compact Fluorescent Lamp.


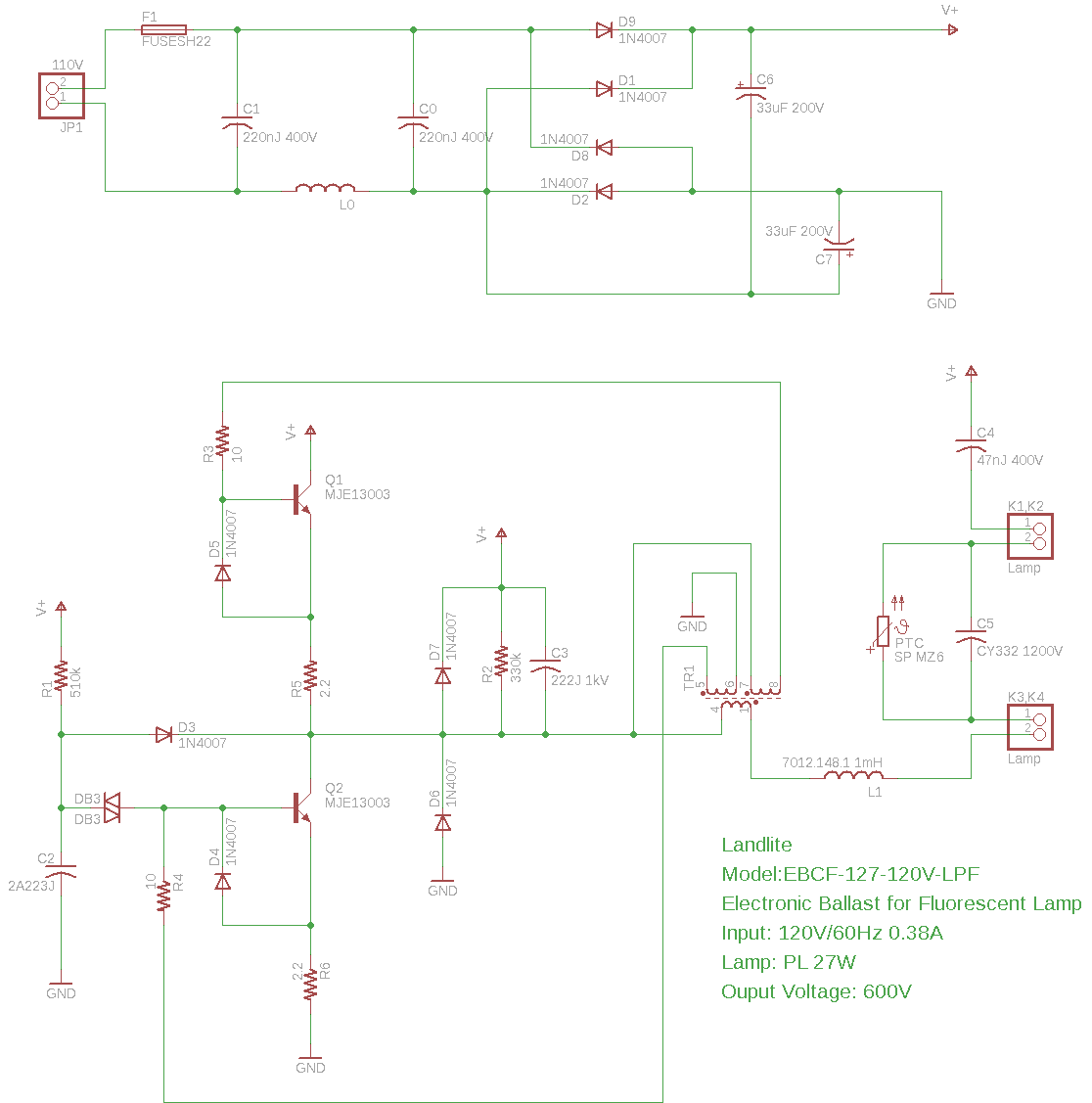
Interesting for me is using of voltage doubler because lamp is for 120v but electronics is designed for 230v. Please see spec sheet for exact configurations. Schematics is very similar to many other lamp ballasts.

Disadvantages Are Longer Starts Mainly At More Expensive Types, Impossibility To Use Darker And Price.


403 results found containing some search terms. Interesting for me is using of voltage doubler because lamp is for 120v but electronics is designed for 230v. Depending on the wattage this electronic ballast will run either 1 or 2 lamps per fixture.

To Determine The Problem, You’ll Need To First Test The Ballast.


Using the wire cutters, cut both power (brown) and neutral (blue) wires coming into the fixture. (1 or 2) f17t8, f25t8, or f32t8 (25, 28, or 3. Interesting for me is using of voltage doubler because lamp is for 120v but electronics is designed for 230v.

Open Fixture And Remove The Bulb And Ballast Casing.


Nuno sucena almeida succesfully repaired ellectronic ballast and sent me his schematics which i now show to you. After a few minutes of eye inspection (and nose), i couldn’t find anything with excessive burn marks or any bad smell. Using your multimeter, test the high voltage side for continuity between the wires that go to the tombstones.